한 주 사이에 Google DeepMind, Anthropic, NVIDIA가 모두 인도를 향한 투자를 발표했다. 우연의 일치라고 보기에는 타이밍이 너무 정확하다. 이번 주 AI 업계에서 벌어진 일들을 살펴보면, 단순한 시장 확장 이상의 구조적 변화가 진행되고 있다는 것을 느낄 수 있다. 모델 성능의 고도화, 창작 도구로의 확장, 신흥 시장 선점, 그리고 AI 에이전트의 실용화라는 네 가지 흐름이 동시에 가속되고 있는 것이다.
인도, 왜 모든 빅테크가 동시에 움직이는가
Google DeepMind의 3연타
Google DeepMind는 단 사흘 사이에 세 가지 굵직한 발표를 쏟아냈다. 차세대 추론 모델 Gemini 3.1 Pro 출시, 음악 생성 AI Lyria 3의 Gemini 앱 통합, 그리고 인도 AI 과학 및 교육 이니셔티브 발표다. 특히 ‘National Partnerships for AI’ 이니셔티브를 인도로 확장하면서, 신약 개발과 기후 연구, 교육 접근성 같은 사회적 파급력이 큰 분야에 초점을 맞추겠다고 밝혔다. AlphaFold로 단백질 구조 예측에 혁명을 일으킨 경험을 다른 도메인으로 확장하려는 전략이 엿보인다.

Anthropic의 벵갈루루 진출
Anthropic은 인도 벵갈루루에 공식 오피스를 개설했다. 벵갈루루는 Infosys와 Wipro 같은 글로벌 IT 서비스 대기업과 수천 개의 스타트업이 밀집한 인도 최대의 IT 허브다. 흥미로운 점은 인도가 미국에 이어 Claude의 두 번째로 큰 사용자 기반을 가진 시장이라는 사실이다. 기업 고객뿐 아니라 교육, 헬스케어, 공공 부문까지 다양한 도메인에서의 협력이 포함된 것으로 알려졌다.
NVIDIA와 인도 IT 서비스 기업의 에이전트 협업
NVIDIA는 Infosys, Persistent Systems, Tech Mahindra, Wipro 등 인도의 주요 글로벌 시스템 통합사(GSI)들이 NVIDIA AI Enterprise 소프트웨어와 Nemotron 모델을 기반으로 엔터프라이즈 에이전트를 구축하고 있다고 발표했다. 콜센터 자동화, 백오피스 최적화, 의료 기록 관리, 통신 네트워크 운영 등 실제 업무 영역에서 이미 생산성 향상이 보고되고 있다.
2,000억 달러 규모의 투자 물결
이 움직임의 배경에는 2026년 2월 열린 인도 AI Impact Summit이 있다. 이 행사에서 발표된 AI 인프라 투자 약속은 총 2,000억 달러를 넘어섰다. Google은 인도에서 미국 외 최대 규모의 AI 데이터센터 허브를 건설하겠다는 150억 달러 투자 계획을 밝혔고, NVIDIA는 인도 AI 스타트업 생태계에 대한 초기 단계 투자를 심화하고 있다. 인도 정부 역시 향후 2년간 AI 인프라에 2,000억 달러 이상의 투자를 유치하겠다는 목표를 제시했다.
이 모든 움직임이 같은 주에 집중된 것은 우연이 아니다. 세계 최대의 IT 서비스 인력을 보유한 인도가 에이전트 AI 전환의 핵심 거점으로 부상하고 있다는 사실이 업계 전반에서 공인되고 있는 것으로 보인다.
Gemini 3.1 Pro, 추론 모델 경쟁의 새로운 기준
Google DeepMind가 2월 19일 공개한 Gemini 3.1 Pro는 이름이 말해주듯 ‘단순한 답변만으로 충분하지 않은 과제’를 위해 설계된 모델이다. ARC-AGI-2 벤치마크에서 77.1%를 기록하며, 이전 Gemini 3 Pro 대비 추론 성능을 두 배 이상 끌어올렸다. 100만 토큰의 입력과 64,000 토큰의 출력을 지원하며, 법률 문서 분석, 과학 연구 보조, 멀티스텝 코딩 에이전트 같은 전문 영역에 최적화되어 있다.
주목할 점은 이번 릴리스가 Google의 첫 번째 “.1” 중간 주기 업데이트라는 사실이다. 이전 세대에서 “.5” 방식의 중간 업데이트를 사용했던 것과 비교하면, 모델 업데이트 주기가 더 빈번하고 세밀해지고 있다는 것을 알 수 있다. Gemini 3 Deep Think에서 도입된 고급 추론 기능이 이제 더 넓은 사용자층에게 제공되는 셈이다.
이 모델은 OpenAI의 o 시리즈, Anthropic의 Claude와의 추론 모델 경쟁을 한층 격화시킨다. 특히 멀티스텝 추론과 긴 작업 완수 능력을 전면에 내세우는 포지셔닝은, 에이전트 프레임워크의 핵심 엔진으로 채택되기 위한 전략적 포석으로 읽힌다.
AI 에이전트, 실험에서 실무로
Gartner의 예측에 따르면, 2026년에는 엔터프라이즈 애플리케이션의 40%가 과제 특화 AI 에이전트를 탑재할 것으로 전망된다. 2025년에 5% 미만이었던 것과 비교하면 엄청난 도약이다. 글로벌 AI 에이전트 시장 규모도 2025년 약 78억 달러에서 2026년 109억 달러 이상으로 성장할 것으로 예상된다.
이번 주 발표된 연구 논문들도 이 흐름을 뒷받침한다. FAMOSE라는 프레임워크는 ReAct 패러다임을 피처 엔지니어링에 최초로 적용해, AI 에이전트가 데이터 과학자의 핵심 작업을 자율적으로 수행할 수 있음을 실증했다. LLM의 컨텍스트 윈도우를 일종의 ‘메모리’로 활용하여 어떤 피처가 효과적이었고 어떤 것이 아니었는지를 기록하면서 점점 더 창의적인 피처를 생성하는 구조가 인상적이다.
WarpRec은 추천 시스템이 단순 랭킹 엔진을 넘어 생성형 AI 생태계 안의 인터랙티브 도구로 진화해야 한다고 주장하며, 이를 위한 산학 공유 플랫폼을 제시한다. 에이전트 AI가 텍스트 생성을 넘어 데이터 파이프라인의 핵심 구성요소로 자리잡고 있다는 증거가 학계에서도 쌓이고 있는 것이다.
다만, 낙관만 할 수는 없다. 에이전트 AI 프로젝트의 40% 이상이 거버넌스, 관측 가능성, ROI 명확성이 확보되지 않으면 2027년까지 취소될 위험이 있다는 전망도 함께 나오고 있다.
멀티모달 창작의 마지막 퍼즐, 음악
Gemini 앱에 Lyria 3가 통합되면서, 텍스트나 이미지 프롬프트만으로 30초 분량의 오리지널 음악 트랙을 생성할 수 있게 됐다. 이미지에서 음악을 만들어내는 기능은 콘텐츠 제작 워크플로우에서 흥미로운 가능성을 열어준다.
음악 생성 AI 분야는 Suno, Udio 같은 스타트업이 선도해왔으나, Google이 수억 명의 기존 사용자 기반 위에 이 기능을 올려놓았다는 점이 중요하다. 텍스트, 이미지, 영상에 이어 음악까지, 생성형 AI가 멀티모달 창작 영역을 거의 완성해가고 있다. 물론 저작권과 아티스트 권익, 학습 데이터 투명성 같은 쟁점은 앞으로 더 깊이 논의되어야 할 부분이다.
LLM이 당신의 이름으로 무엇을 알고 있는가
이번 주 공개된 프라이버시 연구는 상당히 불편한 질문을 던진다. GPT-4o가 일반 사용자의 이름만으로 성별, 머리색, 사용 언어 등 11개 속성을 60% 이상의 정확도로 생성한다는 실증 결과가 나왔다. 연구에 참여한 EU 거주자의 72%가 자신의 이름과 연결된 모델 생성 정보에 대한 통제권을 원한다고 응답했다.
이 연구는 ‘LLM이 생성하는 정보가 개인정보보호법 적용 대상이 되어야 하는가’라는 법적 질문을 현실화한다. 실제로 유럽 데이터보호이사회(EDPB)는 2024년 12월 의견서를 통해, 개인 데이터로 학습된 AI 모델이 모든 경우에 익명으로 간주될 수는 없다는 입장을 밝힌 바 있다. 2026년에는 EU가 디지털 옴니버스 패키지를 통해 GDPR을 재개정하면서 AI 관련 조항을 명시적으로 도입하고 있어, 기술 중립적이었던 데이터 보호 규제에 AI 특화 언어가 등장하는 전환점이 되고 있다.
에이전트 간 ‘소통의 품질’이라는 새로운 과제
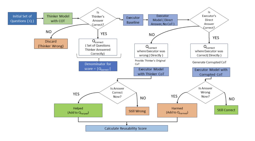
멀티에이전트 시스템에서 에이전트들이 서로 교환하는 추론의 품질을 어떻게 평가할 것인가. 이번 주 발표된 CoT(Chain-of-Thought) 재사용성 연구는 이 질문에 대해 흥미로운 답을 제시한다.
연구팀은 하나의 모델이 생성한 추론 과정을 다른 모델이 얼마나 잘 재활용할 수 있는지(재사용성), 그리고 동일한 정답에 도달할 수 있는지(검증 가능성)라는 새로운 평가 지표를 제안했다. 놀라운 발견은, 정확도 리더보드 상위 모델이 반드시 에이전트 간 소통에 적합한 추론을 생성하지는 않는다는 점이다. 수학적 추론에 특화된 전문 모델의 CoT가 범용 LLM보다 반드시 더 재사용 가능하거나 검증 가능한 것이 아니었다.
에이전트 파이프라인이 실제 비즈니스에 배포되는 시대에, 모델을 선택할 때 벤치마크 점수만으로는 불충분하다는 것이다. 에이전트 간 추론 교환의 품질을 별도로 평가하는 기준이 필요해지고 있다.

인사이트
첫 번째로는, 인도를 향한 빅테크의 동시다발적 투자는 단기 이벤트가 아니라 구조적 흐름의 시작점이라는 점이다. 세계 최대의 IT 서비스 인력, 빠르게 성장하는 스타트업 생태계, 정부의 적극적 AI 정책이 맞물리면서 인도는 AI 기술의 개발지이자 소비지, 그리고 글로벌 서비스 수출의 거점이라는 삼중 역할을 동시에 수행할 가능성이 커지고 있다. AI 산업에 관심이 있다면, 인도 시장의 움직임을 지속적으로 관찰할 필요가 있다.
두 번째는, AI 에이전트가 실험 단계를 넘어 엔터프라이즈 시스템의 핵심 구성요소로 진입하고 있다는 점이다. Gartner의 40% 전망이나 인도 GSI들의 실제 도입 사례, 그리고 FAMOSE 같은 연구가 이를 뒷받침한다. 다만 거버넌스와 ROI 검증 없이 성급하게 도입하면 프로젝트가 좌초될 수 있다는 경고도 함께 기억해야 한다. 실제 도입을 고려하고 있다면, 파일럿 단계에서의 명확한 성과 측정 체계를 먼저 설계하는 것이 현명해 보인다.
세 번째는, LLM의 프라이버시 문제가 이제 기술적 논의를 넘어 법적 현실이 되고 있다는 점이다. EU의 GDPR 재개정에서 AI 특화 조항이 명시적으로 등장하고 있고, LLM이 개인정보를 어떻게 연결하고 생성하는지에 대한 감사 도구가 등장하고 있다. AI 서비스를 개발하거나 도입하는 입장이라면, 프라이버시 관련 규제 변화를 면밀히 추적하는 것이 점점 더 중요해질 것으로 생각된다.
마무리
이번 주는 AI 산업의 무게중심이 ‘모델 성능 경쟁’에서 ‘실용화와 지역화’로 이동하고 있음을 체감할 수 있는 한 주였다. 추론 모델은 더 정밀해지고, 창작 도구는 음악까지 영역을 넓히고, 에이전트는 실제 업무 파이프라인에 배치되고 있다. 동시에 프라이버시와 에이전트 신뢰성이라는 과제도 선명해지고 있다.
기술의 발전 속도만큼이나, 그 기술을 어떻게 신뢰할 수 있게 만들고, 어떤 규칙 아래에서 운용할 것인지를 고민하는 속도도 중요하다. 이 두 가지 속도의 균형이 AI 산업의 지속 가능성을 결정짓는 핵심 과제가 되고 있다.
